▶ DailyTube
Home 🎲 Random Trending Music Gaming

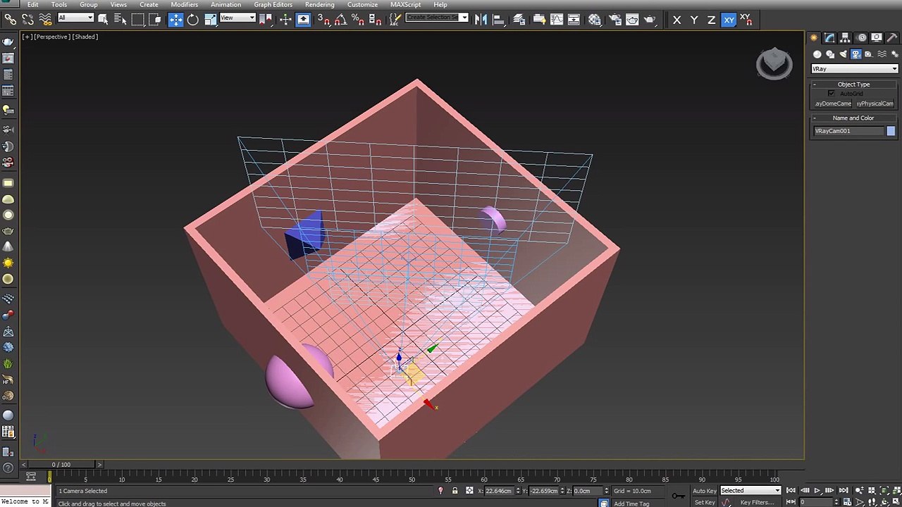
Visible to Camera - 3Ds Max Tip

3 views · 13y ago 🎲 Random
VrayGuide
VrayGuide View Channel →

Learn to work properly with small interior spaces - Get realistic angles and camera views with the help of this trick http://www.vrayart.com

Related Videos

3D Architectural walkthrough design by Yantram Animation studio. Tutorial interior 3DS max rendering 1:20

3D Architectural walkthrough design by Yantram Animatio...

Yantram Architectural Design Studio 11 views

3ds Max Vray lighting and Render Setting ( Architecture ) 5:58

3ds Max Vray lighting and Render Setting ( Architecture...

brucedavid7840 14 views

3ds Max Vray lighting and Render Setting ( Architecture ) 5:58

3ds Max Vray lighting and Render Setting ( Architecture...

Break Time! 2 views

3D Architectural Rendering Studio Architectural Visualization 0:55

3D Architectural Rendering Studio Architectural Visuali...

Architecture3222 5 views

3D Architectural Rendering Studio Architectural Visualization 1:00

3D Architectural Rendering Studio Architectural Visuali...

Architecture3222 3 views

360° RENDER in 3Ds Max with VRay (Render panorama) 3:25

360° RENDER in 3Ds Max with VRay (Render panorama)

Harrison Upton 5 views

Residential, Industrial & Commercial Architectural 3D Exterior Rendering Visualization for 0:49

Residential, Industrial & Commercial Architectural 3D E...

3D Exterior Rendering 1 views

4K Rendering | Pixarch 3D Architectural Visualization & CGI Firm 3:16

4K Rendering | Pixarch 3D Architectural Visualization &...

Pixarch Architectural Visualization 33 views

morphing tea pot in 3ds max and menal ray renderer . #morphing #3dsmax #mentalray #3d #animation #3danimation 0:08

morphing tea pot in 3ds max and menal ray renderer . #m...

free mind 2 views

3ds max with the vray render 0:10

3ds max with the vray render

SHAH NAQIUDDIN AHMED 25 views

Maxwell's Demon - Original Post Rock Jam with 3ds Max, Arnold, Vray and Substance Renderings 5:37

Maxwell's Demon - Original Post Rock Jam with 3ds Max, ...

Sketch and Jam 3 views

3ds Max 2014 Architectural Clip3-6 5:10

3ds Max 2014 Architectural Clip3-6

Apunatarta 3.4K views

▶ DailyTube

Discover amazing videos from around the world

Browse

Home 🎲 Random Video Trending Music Films

Categories

Gaming Sport News Tech

More

Entertainment Comedy Travel Sitemap

Powered by Dailymotion API · 2026 DailyTube